关注“洛阳市住房公积金管理中心”微信公众号,回复“314”即可获取本项服务指南。

一、事项名称:住房公积金单位委托代扣缴款
二、功能描述:单位委托代扣缴款是单位缴存住房公积金的缴款方式之一。洛阳市住房公积金管理中心按照协议约定扣款时间向单位付款银行发送扣款信息,从单位付款账户扣缴单位当月应缴住房公积金款项。
通过委托代扣方式缴款的,单位应与洛阳市住房公积金管理中心、单位付款银行分别签订委托代扣缴款协议。
三、适用范围:住房公积金缴存单位(目前不包括财政拨款单位)
四、设立依据
《住房公积金归集业务标准》(GB/T 51271-2017)4.0.13 住房公积金汇缴、补缴应符合下列规定:1 办理住房公积金汇缴、补缴应先确认缴存信息后缴款,缴款资金和信息应一致;2 缴款方式应包括支票、现金、网银汇款、委托银行代扣等,宜采用委托银行代扣缴款方式。
五、受理机构:洛阳市住房公积金管理中心
六、决定机构:洛阳市住房公积金管理中心
七、办理条件
缴存单位办理委托代扣缴款业务,应符合下列要求:
(一)缴存单位基础信息完整准确,且符合《住房公积金基础数据标准》要求。
(二)缴存单位住房公积金账户状态为正常。
(三)缴存单位应当按时、足额缴存住房公积金,不得逾期缴存或者少缴。
(四)缴存单位付款银行应与住房公积金管理中心收款银行的行别一致。
(五)缴存单位与住房公积金管理中心签订委托代扣缴款协议且未终止的。
(六)缴存单位应当在约定扣款日之前确定当月缴存清册,且无未办结的职工账户转移等在途业务。
八、申办材料
申请人将下列申请资料送交办理窗口,且应符合以下要求:
(一)委托代扣签约
1. 单位填制《洛阳市住房公积金单位委托代扣缴款申请表及协议》一式两份,加盖单位公章。
2. 法定代表人或负责人身份证原件(或复印件加盖单位公章)。
3. 单位经办人的身份证原件。
(二)委托代扣撤销
1. 单位填制《洛阳市住房公积金单位委托代扣缴款申请表》,加盖单位公章。
2. 法定代表人或负责人身份证原件(或复印件加盖单位公章)。
3. 单位经办人的身份证原件。
九、受理方式
窗口受理:单位经办人到洛阳市住房公积金管理中心业务经办网点提交申办资料。
网上受理:规划建设中…
十、办理流程
(一)受理:工作人员通过窗口接收申办材料,所交材料不齐全或不符合法定要求的,当场一次性告知补正的材料;依法受理或不予受理,不予受理的依法告知理由。如所交材料存在可以当场更正的错误,申请人可当场更正。
(二)审核:受理机构对申办材料审核无误后,录入相关信息。
(三)决定:工作人员打印《…办结回执单》交单位经办人签字确认并加盖公积金业务章。工作人员将单位资料按《…办结回执单》、《洛阳市住房公积金单位委托代扣缴款申请表及协议》、单位法人和经办人身份证等顺序依次拍照存档。
(四)送达:《…办结回执单》、《洛阳市住房公积金单位委托代扣缴款申请表及协议》交单位留存。当场办结。
十一、办理时限
(一)法定时限:自受理之日起1个工作日。
(二)承诺时限:当场办结。
十二、收费依据及标准:无。
十三、咨询方式
(一)现场咨询:业务经办网点地址。
(二)电话咨询:0379-12329。
(三)网上咨询:https://zfgjj.ly.gov.cn/ 和微信公众号:lyzfgjj
十四、监督投诉渠道
(一)现场监督投诉:业务经办网点地址。
(二)电话监督投诉:0379-12329。
(三)网上监督投诉:https://zfgjj.ly.gov.cn/ 。
十五、办理地址和时间
(一)市区:洛阳市洛龙区开元大道路市民之家3楼D区服务窗口。
时间:周一至周六 09:00-12:00 13:00-17:00
(二)县(市)区:业务经办网点地址。
时间:周一至周五 08:30-12:00 15:00-18:30(夏季)
周一至周五 08:30-12:00 14:30-18:00(冬季)
(三)合作银行网点:委托办理机构网点地址。
时间:周一至周五09:00-12:00 14:00-17:00 节假日不办理
十六、附件
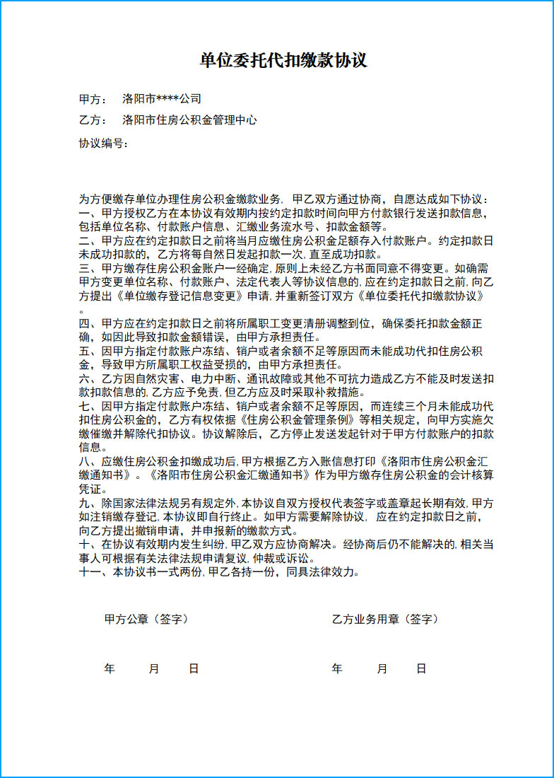
附件1: 301-3 洛阳市住房公积金委托代扣申请表及协议书 V24.xlsx(式样见下,双面打印)
附件2:业务流程
1. 缴存单位到住房公积金服务窗口提交《洛阳市住房公积金单位委托代扣缴款申请表及协议》等申办资料。
2. 单位网厅经办人在每月约定扣款日之前登陆单位网厅,办理住房公积金变更业务。
3. 洛阳市住房公积金管理中心在约定扣款日当天向受委托银行发送扣款指令,由公积金中心产生缴款单据或对缴存单位当月生成的缴款单据进行确认。足额扣款成功后,中心系统自动进行资金入账并分解至职工个人账户。扣款失败,则第2天继续扣款,直至扣款成功。期间,中心系统形成电子档案保存,并向单位经办人员发送扣款成功或者失败的短信提示。
4. 入账资金分解至职工个人账户后,中心系统自动向职工发送住房公积金缴存短信提示信息。
附件3:常见问题解答
1. 单位办理委托代扣缴款登记,有哪些优点?
答:缴存单位申请开办委托代扣缴款登记后,在每月约定的扣款日,由中心系统自动对缴存单位当月缴款清册进行确认,产生缴款单据,扣划资金第一时间入账并分解至所属职工个人账户,避免了因缴存单位按月缴存不及时的问题,职工使用公积金更加便利;缴存资金到账快、效率高,避免了因缴存单位缴存不规范产生单位挂账及职工利益受损等问题。
2. 洛阳市住房公积金管理中心在哪些银行设立的有归集专户?
答:目前,受洛阳市住房公积金管理中心委托办理住房公积金归集业务的商业银行有工商银行洛阳分行、建设银行洛阳分行、农业银行洛阳分行、中国银行洛阳分行、交通银行洛阳分行、邮储银行洛阳分行、中原银行洛阳分行、洛阳银行、中信银行洛阳分行、光大银行洛阳分行、招商银行洛阳分行、浦发银行洛阳分行、民生银行洛阳分行、兴业银行洛阳分行等14家银行。
3. 哪些服务网点受理缴存单位委托代扣缴款登记?
答:受理缴存单位委托扣划业务签约的服务网点有中心市区营业部、偃师管理部、栾川管理部、嵩县管理部、汝阳管理部、伊川管理部、洛宁管理部、宜阳管理部、新安管理部、孟津管理部、孟津先进制造业开发区等11个服务窗口,以及中心委托合作银行办理住房公积金的服务窗口。具体位置详见办事网点导引。
4. 单位办理委托代扣缴款登记后,如需改用其它缴款方式,该如何处理?
答:单位办理委托代扣缴款业务后,如需改用更改缴款方式,应提交《洛阳市住房公积金单位委托代扣缴款申请表》等申办资料,办理单位委托代扣缴款撤销手续。撤销后,可选用银行对公转账、或B2B在线缴款等方式进行缴款。
5. 单位登记的缴存银行与单位付款银行不一致的,该如何办理?
答:单位应先办理单位缴存信息变更(缴存银行变更)手续,再办理单位委托代扣缴款签约手续。


豫公网安备 41031102000859